Understanding the 68014986ab Wiring Diagram

Understanding the 68014986ab Wiring Diagram

The 68014986ab wiring diagram is a crucial document for anyone dealing with the electrical systems it represents. Whether you are a professional technician or a dedicated hobbyist, having access to and understanding this specific diagram can make a significant difference in troubleshooting, repair, and installation processes. This article aims to demystify the 68014986ab wiring diagram and highlight its importance.

What is the 68014986ab Wiring Diagram and How is it Used?

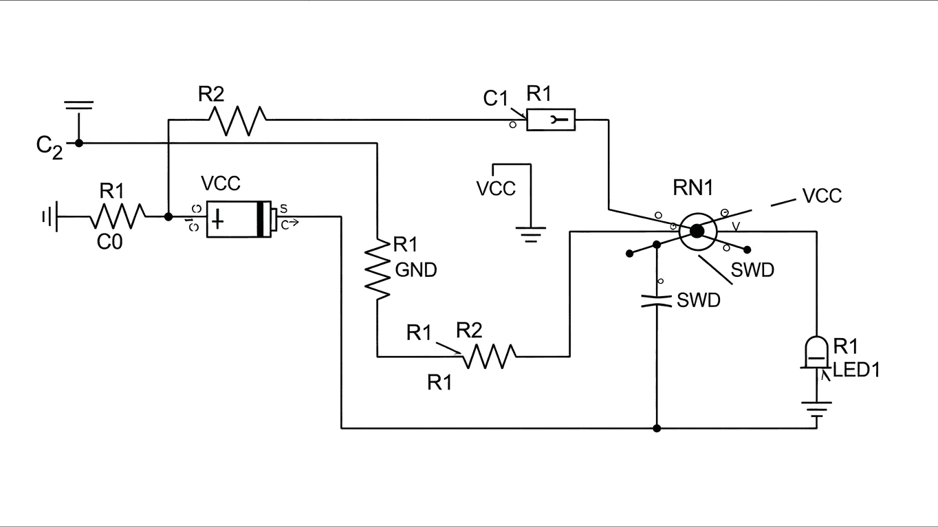
At its core, the 68014986ab wiring diagram is a visual representation of how electrical components are connected within a particular device or system. It's not a schematic of the physical layout, but rather a symbolic map showing the flow of electricity. Think of it as a blueprint for the electrical pathways. Technicians use these diagrams to identify the function of each wire, connector, and component. They help pinpoint the source of electrical problems by tracing circuits and identifying potential shorts or open connections. The importance of an accurate and detailed wiring diagram cannot be overstated, as it directly impacts safety, efficiency, and the overall integrity of the electrical system.

These diagrams are typically composed of various symbols that represent different electrical parts. For instance, a resistor might be shown as a zigzag line, a switch as a pair of contacts, and a power source as a circle with positive and negative signs. Each wire is usually depicted as a line connecting these components, often with labels indicating wire gauge, color, or destination. Understanding these symbols is the first step in deciphering the diagram. Here are some common elements you might find:

  • Power sources (batteries, alternators)
  • Switches and relays
  • Fuses and circuit breakers
  • Lights and indicators
  • Sensors and control modules

The application of the 68014986ab wiring diagram extends across numerous scenarios. During repair, it allows a technician to quickly locate a faulty component without having to guess or manually trace every wire. For installation, it ensures that all connections are made correctly, preventing damage to components and ensuring the system functions as intended. Complex systems often have multiple interconnected diagrams, but the 68014986ab wiring diagram serves as a key reference point for its specific section of the electrical network. Consider the following typical uses:

  1. Troubleshooting: Identifying and isolating electrical faults.
  2. Repair: Guiding the replacement of damaged components.
  3. Installation: Ensuring proper connection of new parts or systems.
  4. Modification: Understanding existing circuits before making changes.

Here is a simplified look at how components might be represented and connected:

Symbol Component Function
o--o Switch Opens or closes a circuit
[|] Fuse Protects circuit from overcurrent
--- Wire Conducts electricity

To effectively work with the electrical system related to the 68014986ab, it is highly recommended to consult the official 68014986ab wiring diagram. This document provides the definitive guide for all electrical connections and configurations. You can find this essential diagram in the provided documentation.

Related Articles: